• Предмет: Геометрия
  • Автор: DearQ
  • Вопрос задан 8 лет назад

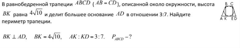
Найдите периметр трапеции

Приложения:

Ответы

Ответ дал: ужнеужели
1

Ответ:  P = 100

Объяснение:

во вложении

Приложения:

ужнеужели: Описка получилась. Исправил
Вас заинтересует