• Предмет: Математика
  • Автор: jasurnazarov7302
  • Вопрос задан 8 лет назад

помогите пожалуйста решить!​

Приложения:

Ответы

Ответ дал: olgaua64
1

Відповідь:

Покрокове пояснення:

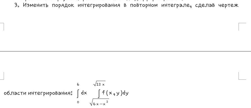
Область ограничена прямими х=0 и х=6, также кривими у=√(12х) и у=√(6х-х^2)

Точки пересечения етих функций (0;0) и (6; 6√2)

у=√(12х) → у^2=12х → х=у^2/12

у=√(6х-х^2) → у^2=6х-х^2 → х^2-6х+у^2=0 → х=3±√(9-у^2)

Разобьем нашу область на три

ує[0;3] тогда у^2/12=<х=<3-√(9-у^2) и

3+√(9-у^2) =<х=<6

ує[3;6√2] тогда у^2/12=<х=<6

∫_0^6dx ∫_√(6x-x^2) ^√(12x) f(x,y)dy=

∫_0^3 dy (∫_(y^2/12)^(3-√(9-у^2)) dx+∫_(3+√(9-у^2))^6dx)+ ∫_3^(6√2) ∫_(y^2/12) ^6 dx

Приложения:
Вас заинтересует