• Предмет: Математика
  • Автор: NikitaFuntov
  • Вопрос задан 8 лет назад

ДАМ 50 ПОМОГИТЕ !!!!!

Приложения:

Simba2017: без перевода трудно..

Ответы

Ответ дал: dobra888
0

Ответ:

Пошаговое объяснение:

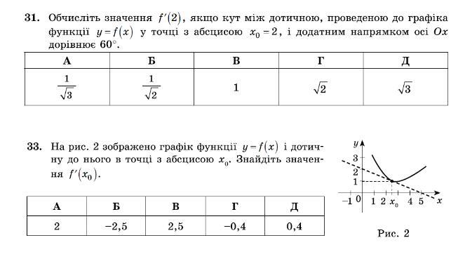
31 . f '(x₀) = k = tgα ;

f '( 2 ) = tg60° = √ 3 .                        В - дь :  Д .  √ 3 .  

32 .  tgα = 2/5 = 0,4 ;    

f '( x₀ ) = tg( 180° - α ) = - tgα = - 0,4 ;

        В - дь :  Г . - 0,4 .        

Вас заинтересует