• Предмет: Алгебра
  • Автор: daslight19
  • Вопрос задан 8 лет назад

помогите пжалста хоть с чем то из этого СРОЧНО!!!

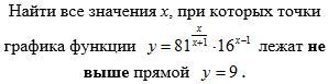
Приложения:

Ответы

Ответ дал: bb573878
2

Ответ:

Объяснение:

\displaystyle\bf\left \{ {{log_9\Big(\dfrac{x^2}{4}\Big)=1-log_3(5+x) } \atop {x\neq 0;\ \ x>-5}} \right.\\\\\\ log_9\Big(\dfrac{x^2}{4}\Big)=log_99-log_9(5+x)^2\\\\\\log_9\Big(\dfrac{x^2}{4}\Big)=log_9\frac{9}{(5+x)^2} \\\\\\\frac{x^2}{4} =\frac{9}{(5+x)^2}\\\\\\\Big(\frac{x}{2}\Big)^2-\Big(\frac{3}{5+x}\Big)^2 =0\\\\\\\Big(\frac{x}{2}-\frac{3}{5+x}\Big)\Big(\frac{x}{2}+\frac{3}{5+x}\Big)=0\\\\\\ (x(5+x)-6)(x(5+x)+6)=0\\\\\\\((x^2+5x-6)(x^2+5x+6)=0

по Виета

\displaystyle\bf(x+6)(x-1)(x+2)(x+3)=0\\\\\\x_1=-6<-5\\не удовлетворяет

\bf x_2=1;\ \ x_3=-2;\ \ \ x_4=-3

найдем произведение корней

1 · (-2) · (-3) = 6

О т в е т : 6

Вас заинтересует