• Предмет: Математика
  • Автор: eh9003221
  • Вопрос задан 8 лет назад

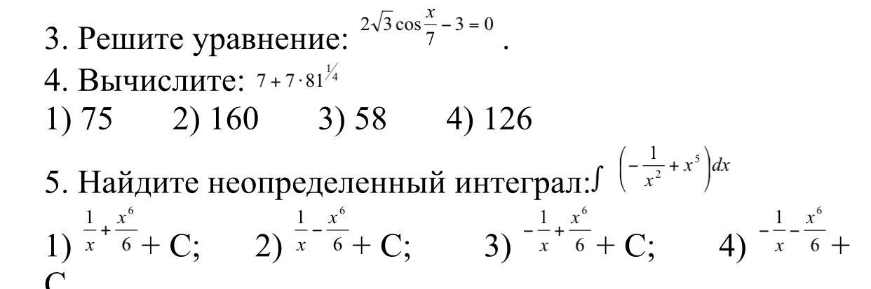
Решите уравнение
Вычислите и найдите неопределенный интеграл

Приложения:

Ответы

Ответ дал: bahytgulkabylainova
0

Ответ:

3)2\/3соsx/7=3

cosx/7=3/2\/3

cosx/7=3\/3/6

cosx/7=\/3/2

x/7=+-π/6+2πn n€Z

x=+-7π/6+2πn n€Z

4)7+7×3=28


bahytgulkabylainova: 3)ответ номер3
Вас заинтересует