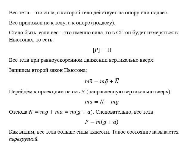
В чем выражают вес?
Как вычислить вес тела если его скорость не уменьшается?
К чему приложен вес тела?
Ответы
Ответ дал:
1
Ваш ответ находится во вложении
Приложения:
Вас заинтересует
2 года назад
2 года назад
3 года назад
3 года назад
9 лет назад
9 лет назад
10 лет назад