Ответы
Ответ дал:
0
P = 7 кН = 7 000 Н
———————
m – ?
———————
P = m * g,
m = P / g = 7 000 Н / 10 Н/кг = 700 кг
———————
m = 700 кг
Ответ дал:
1
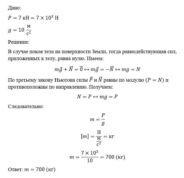
Смотрите решение во вложении
Приложения:

Вас заинтересует
2 года назад
2 года назад
3 года назад
3 года назад
8 лет назад
8 лет назад
9 лет назад
9 лет назад