Машина скорой помощи проехала расстояние, равное 115 км. Первую часть пути она ехала со скоростью, которая в 2,5 раза меньше средней скорости (всего пути). Вторую часть пути машина ехала со скоростью, к-ая в 4 раза больше средней скорости. Найдите длину первой части пути. 
*задачка в оригинале на английском, тут удалили. 
                        
                            
                                    
                    au456:
                    Первая часть - треть всего пути
                
            
                    
                    От расстояния в этой задаче ничего не зависит... И вот практически уверен что в оригинале 15 км , а не 115 - и тогда эта задача устно решается )))
                
            
                    
                    Если задача решается устно при 15 км, то она так же решится устно при любом значении пути. Поскольку ответ 1/3, то без разницы, к какой дистанции его применять :)
                
            
                    
                    Вот правильное условие ) - первую часть пути машина ехала со скоростью в 2,5 раза меньше средней , вторую часть пути со скоростью в 4 раза больше средней . Какую часть от всего пути составляет первая часть...  - не умеют правильно задачи составлять ... Ээхх
                
            
                    
                    Не расстраивайтесь :)
                
            
                    
                    Да наоборот ! Хорошая задача придумалась !
                
            Ответы
                                            Ответ дал: 
                                                                                    
                                        
                                            
                                                
                                                
                                                
                                                    3
                                                
                                            
                                        
                                    Ответ:
Первая часть равна 1/3 всего пути или 38 и 1/3 км
Пошаговое объяснение:
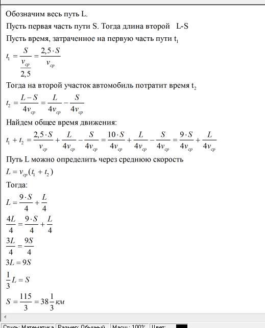
на скриншоте, тут много формул писать неудобно:
Приложения:
                    
                            
                    
                    превосходно, спасибо вам!
                
            
                                            Ответ дал: 
                                                                                    
                                        
                                            
                                                
                                                
                                                
                                                    3
                                                
                                            
                                        
                                    Ответ:
38⅓ (км)
Пошаговое объяснение:
2,5 = 2½= 5/2
S =Vср*(t₁+t₂)
S₁ = t₁* Vср : 5/2 = t₁*Vср *2/5 = 0,4Vср*t₁ ________ (1)
S₂ = 4Vср*t₂
S = S₁ + S₂ = 0,4Vср*t₁ + 4Vср*t₂
Составим систему:
{115 =Vср*t₁+ Vср*t₂ | * (-4)
{115 = 0,4Vср*t₁ + + 4Vср*t₂
{-460 = - 4Vср*t₁ - 4Vср*t₂
{115 = 0,4Vср*t₁ + + 4Vср*t₂
- 345 = - 3,6Vср*t₁
Разделим обе части на 9:
0,4Vср*t₁ = 345/9 = 38⅓ (км), что и есть 1-ая часть пути (см. формулу (1).
Вас заинтересует
                
                        2 года назад
                    
                
                        3 года назад
                    
                
                        3 года назад
                    
                
                        8 лет назад
                    
                
                        9 лет назад
                    
                
                        9 лет назад