• Предмет: Математика
  • Автор: maxmuddjan07
  • Вопрос задан 8 лет назад

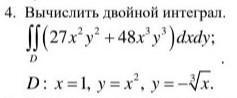
Математика помогите пожалуйста ​

Приложения:

Ответы

Ответ дал: pomidorkasvezhaya
2

в вычислениях могла запороть что-нибудь, но область по-другому проще представить не получится. Лучше перепроверьте в любом случае.

Приложения:

maxmuddjan07: спасибо большое)
pomidorkasvezhaya: Пожалуйста))
Вас заинтересует