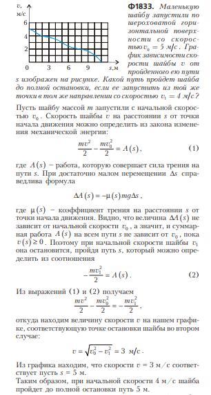
Маленькую шайбу запустили по шероховатой горизонтальной поверхности со скоростью v = 5 м/с. График зависимости скорости шайбы v от пройденного ею пути s изображен на рисунке. Какой путь пройдет шайба до полной остановки, если ее запустить из той же
точки в том же направлении со скоростью v = 4 м/с?
Нашла решение (прикреплено ниже), но я не могу понять, почему мы можем -mv1^2/2 прировнять к A(S).
Приложения:


Ответы
Ответ дал:
0
Ответ:
Объяснение:
Я выделил основную мысль (см. в Приложении подчеркнутую фразу)
Приложения:

Вас заинтересует
2 года назад
2 года назад
3 года назад
8 лет назад
9 лет назад