• Предмет: Математика
  • Автор: cstcatcatcst
  • Вопрос задан 8 лет назад

Кто знает ответ?
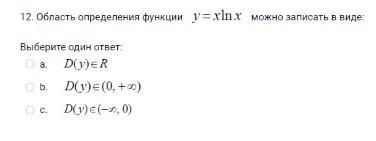
Извиняюсь за качество скрина

Приложения:

Ответы

Ответ дал: ludmilaksenija2005
0

Пошаговое объяснение:

b D(y) €(0;+ бесконечности)

Вас заинтересует