Задача для красивого решения ))
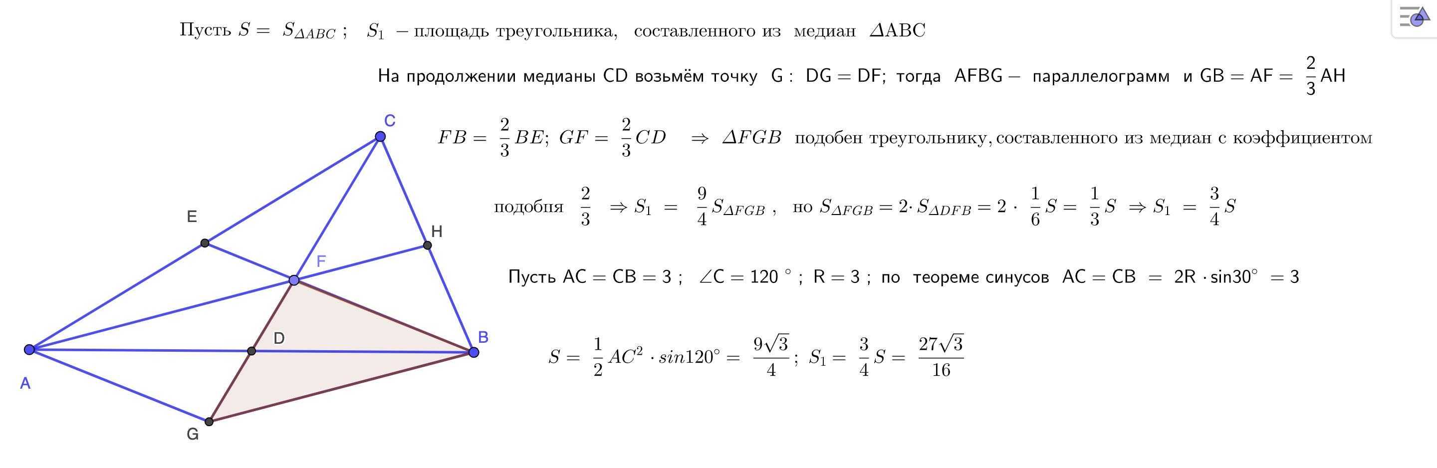
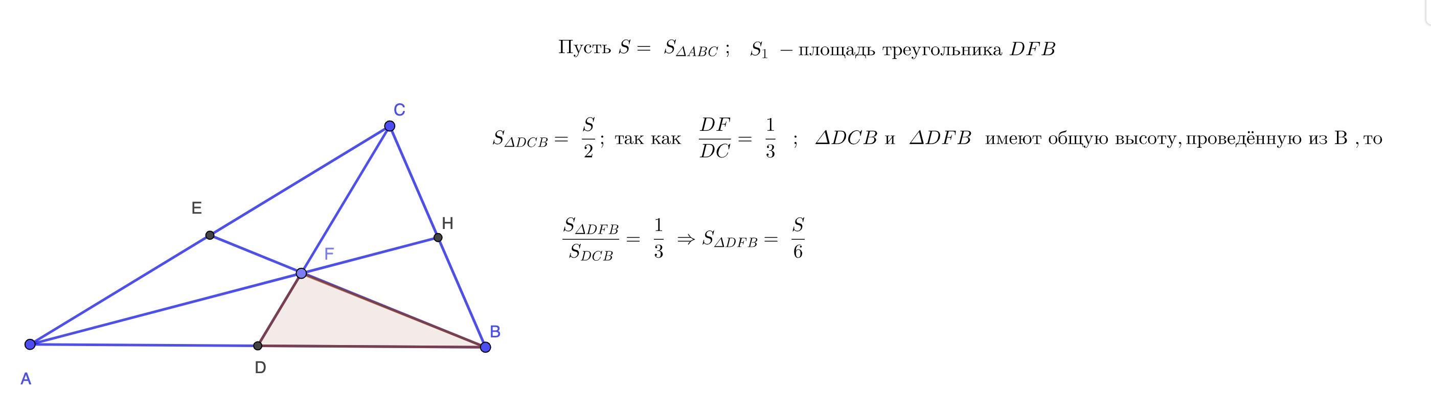
Вокруг треугольника с углами 30°и 120°описана окружность радиуса 3 см. Найдите площадь треугольника , состоящего из медиан данного треугольника.
Ответы
Ответ дал:
8
Ответ:
S∆=(27√3)/16 см^2
Объяснение:
решение во вложении(два фото)
Приложения:


BMW52:
MizoriesKun, а это уже красивое?
Ответ дал:
5
Ответ:
;;;;;;;;;;;;;;;;;;;;;;;;;;;;;;;;;
Объяснение:
Приложения:


Вас заинтересует
2 года назад
2 года назад
3 года назад
3 года назад
8 лет назад
9 лет назад