Ответы
Ответ дал:
3
Не знаю существует ли более оптимальное решение, если да то хотелось бы глянуть
Приложения:

antonovm:
6 - x =( ( 7-x ) - ( x-5) ) / 2
Ответ дал:
3
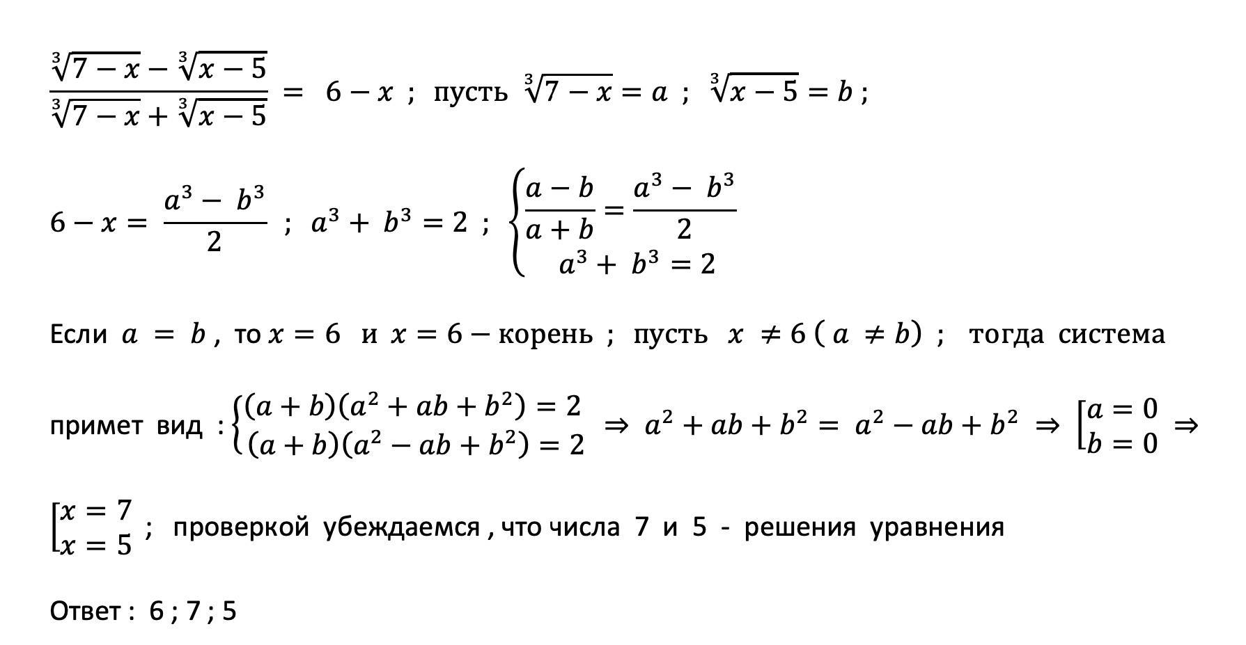
Ответ:
5 ; 6 ; 7
Объяснение:
Приложения:

Вас заинтересует
2 года назад
2 года назад
3 года назад
8 лет назад
9 лет назад
9 лет назад