48 задача на доказательство, пожалуйста.
Приложения:

orjabinina:
текс не виден
Ответы
Ответ дал:
2
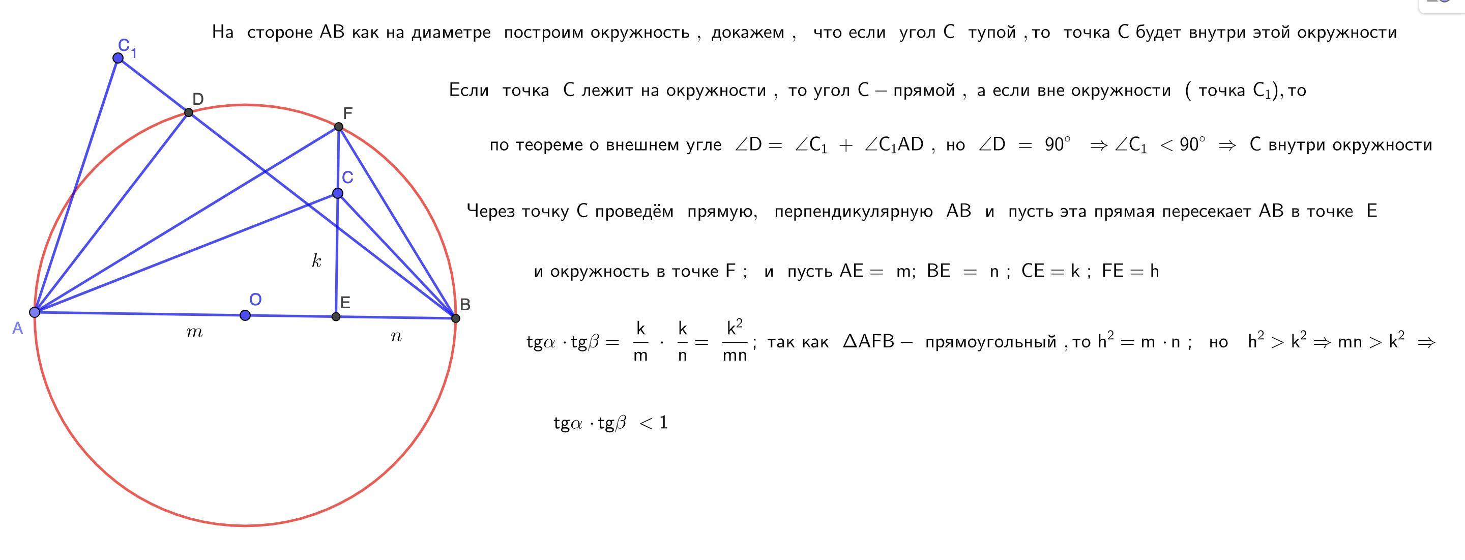
Ответ:
//////////////////////////////////////////////
Объяснение:
Приложения:

Ответ дал:
1
(тангенс бета меньше тангенса 90 градусов минус альфа в силу возрастания тангенса в первой четверти)
Вас заинтересует
2 года назад
3 года назад
8 лет назад
8 лет назад
9 лет назад