Пожалуйста, помогите решить!!! Задача с параметры
Приложения:
                    
                            
                    nikebod313:
                    Там, в уравнении, корень пятой или шестой степени?
                
            
                    
                    пятой
                
            
                    
                    если был бы 6 то было бы очень хорошо....
                
            
                    
                    но нет
                
            
                    
                    Мне почему-то кажется, что там по печати все-таки шестая степень. Для числа 5 хвостик | и – (верхние два) должны быть перпендикулярны друг другу, а у числа 6 верхний хвостик закругленный, как в задании, если присмотреться.
                
            
                    
                    мне теперь тоде так кажется если как 0+0 решать то ответ сходится
                
            Ответы
                                            Ответ дал: 
                                                                                    
                                        
                                            
                                                
                                                
                                                
                                                    1
                                                
                                            
                                        
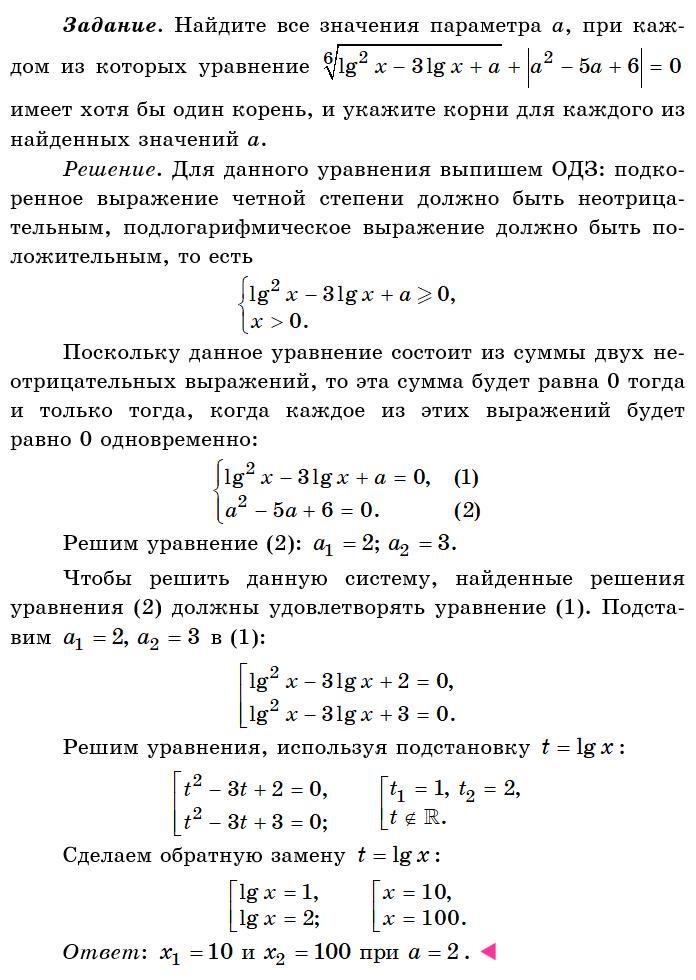
                                    Задание. Найдите все значения параметра  при каждом из которых уравнение 
 имеет хотя бы один корень, и укажите корни для каждого из найденных значений 
Приложения:
                    
                            Вас заинтересует
                
                        2 года назад
                    
                
                        2 года назад
                    
                
                        3 года назад
                    
                
                        8 лет назад
                    
                
                        8 лет назад
                    
                
                        9 лет назад