• Предмет: Математика
  • Автор: rosinka1965
  • Вопрос задан 8 лет назад

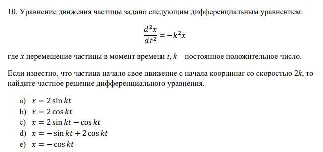
Помогите с решением.Заранее благодарна.

Приложения:

Ответы

Ответ дал: ruslankia63
0

Ответ:

скорее всего c) x=2 sin kt -cis kt

Вас заинтересует