• Предмет: Математика
  • Автор: mmmggllff
  • Вопрос задан 8 лет назад

Срочно и с обяснениями!!!!!

Приложения:

Ответы

Ответ дал: iramazurk
1

Ответ:

Пошаговое объяснение:

1)

2х + 4 = 12

2х = 12 - 4

2х = 8

х = 8 : 2

х = 4

Ответ: 4

2)

(х-2)/(х-4) = 5/7

5 * (х - 4) = 7 * (х - 2)

5х - 20 = 7х - 14

5х - 7х = -14 + 20

-2х = 6

х = 6 : (-2)

х = -3

Ответ: -3

3)

18/100(2/9х - 5/6) -

2. 8/10(2/7х + 3/4) = 0

9/50(2/9х - 5/6) - 28/10(2/7х + 3/4) = 0

2/50х - 45/300 - 56/70х - 84/40 = 0

1/25х - 3/20 - 4/5х - 21/10 = 0

1/25х - 4/5х = 0 + 3/20 + 21/10

1/25х - 20/25х = 3/20 + 42/20

-19/25х = 45/20

х = 45/20 : (-19/25)

х = 45/20 * (-25/19)

х = 45/4 * (-5/19)

х = -225/76

х = -2. 73/76

Ответ: -2. 73/76

Ответ дал: prettypushkova
0

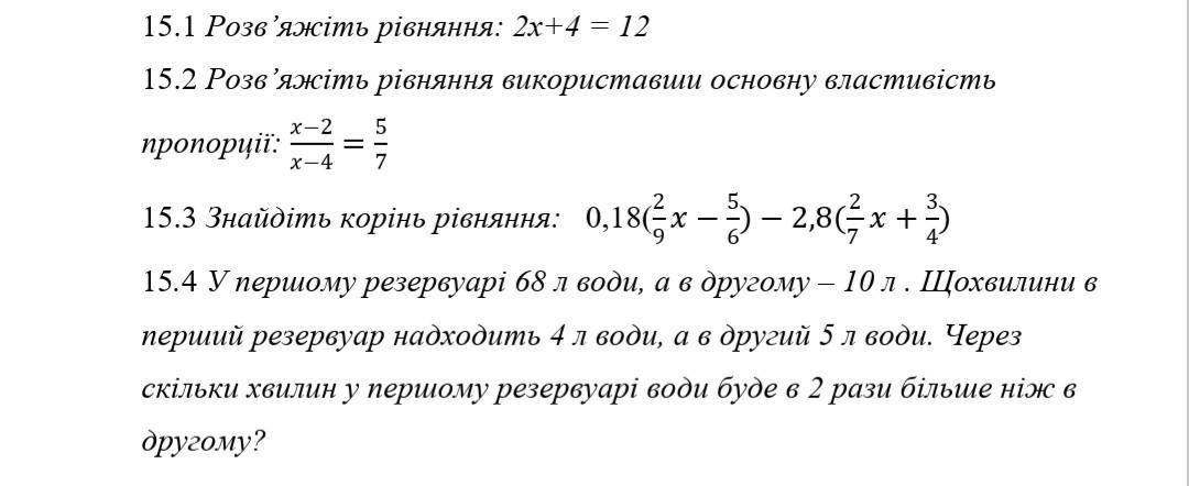
№ 15.1                               № 15.2.

2х + 4 = 12                        (х-2)/(х-4) = 5/7

2х = 12 - 4                         (х - 2) · 7 = (х - 4) · 5

2х = 8                                7х - 14 = 5х - 20

х = 8 : 2                             7х - 5х = 14 - 20

х = 4                                 2х = -6

                                         х = -6 : 2

                                         х = -3

№ 15.3.

0,18 · 2/9х - 0,18 · 5/6 - 2,8 · 2/7х - 2,8 · 3/4 = 0

0,04х - 0,15 - 0,8х - 2,1 = 0

0,04х - 0,8х = 0,15 + 2,1

-0,76х = 2,25

х = 2,25 : (-0,76)

х = -225/76

х = -2 целых 73/76

№ 15.4.

Пусть через х мин в первом резервуаре воды будет в 2 раза больше, чем в другом, тогда за это время в первый добавится 4х л воды, а во второй 5х л воды. Уравнение:

68 + 4х = (10 + 5х) · 2

68 + 4х = 20 + 10х

68 - 20 = 10х - 4х

48 = 6х

х = 48 : 6

х = 8

Ответ: через 8 минут.

Вас заинтересует