• Предмет: Математика
  • Автор: serzh19
  • Вопрос задан 8 лет назад

Иррациональные уравнения. В первом ответ 5, во втором 13. Помогите, пожалуйста, не сходятся ответы

Приложения:

Ответы

Ответ дал: Хуqожнuк
2

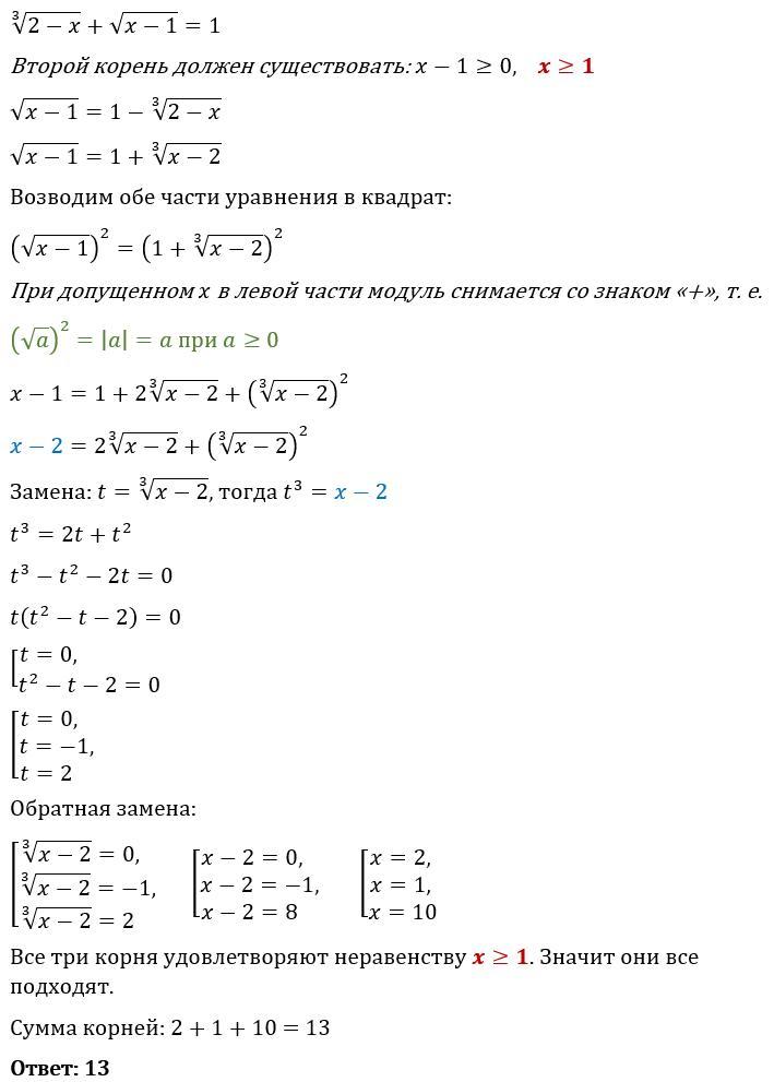
Решение во вложении.

Приложения:
Вас заинтересует