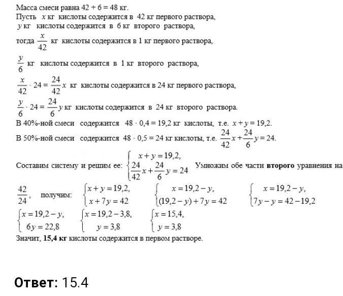
Имеются два сосуда, содержащие 42 кг и 6 кг раствора кислоты различной концентрации. Если эти растворы смешать, то получится раствор, содержащий 40% кислоты. Если же смешать равные массы этих растворов, то получится раствор, содержащий 50% кислоты. Сколько килограммов кислоты содержится в первом растворе?
Ответы
Ответ дал:
0
Ответ:
ответ на фото, решение все есть
Приложения:

Вас заинтересует
2 года назад
2 года назад
3 года назад
8 лет назад
8 лет назад