• Предмет: Алгебра
  • Автор: leha898989
  • Вопрос задан 8 лет назад

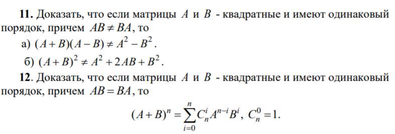
1. Доказать, что если матрицы A и B квадратные и имеют одинаковый порядок, причем AB !=(не равно) BA, то

1. (A + B)(A - B) != A ** 2 - B ** 2 (** - степень)
2. (A + B) ** 2 != A ** 2 + AB + B ** 2

Приложения:

Ответы

Ответ дал: tolyadenjnjen
1

Ответ:

Good luck

Объяснение:

Приложения:
Вас заинтересует