• Предмет: Математика
  • Автор: run69653
  • Вопрос задан 8 лет назад

Дам 35 баллов за правильный ответ.

Приложения:

Ответы

Ответ дал: vimmortal2
0

Ответ:

1,5

Пошаговое объяснение:

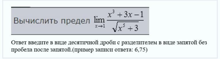
\lim_{x \to 1} (\frac{x^{3}+3x-1}{\sqrt{x^{5}-3} } )\\\\

Подставляем вместо х единицу, находим предел:

\frac{1^{3}+3*1-1}{\sqrt{1^{5}+3}} = \frac{1+3-1}{\sqrt{4}} = \frac{3}{2} =1,5

Вас заинтересует