• Предмет: Алгебра
  • Автор: mvolturi
  • Вопрос задан 8 лет назад

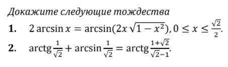
Докажите тождество Помогите пожалуйста хотя бы с 1 из 2

Приложения:

Ответы

Ответ дал: Vopoxov
1

Объяснение:

 \small2 \arcsin{x} =  \arcsin(2x \sqrt{1 -  {x}^{2} } ); \: 0 \leqslant x \leqslant  \frac{ \sqrt{2} }{2}

Рассмотрим по отдельности правую и левую часть тождества.

Т к имеются ограничения на значение х, для удобства можно произвести замену переменной:

x =  \sin{y} ; \\

ограничив соответственно значение у пределами, такими что:

  0 \leqslant y \leqslant  \tfrac{\pi}{4}  < =  >   \sin{0} \leqslant  \sin{y}{ =} x \leqslant  \sin \tfrac{\pi}{4}   \\  0 \leqslant x \leqslant  \tfrac{ \sqrt{2} }{2}   \:

После замены получаем следующее выражение. В левой части будет:

 \small2 \arcsin{( \sin{y}) } = 2y; \: 0 \leqslant y \leqslant  \tfrac{\pi}{4} ;

В правой части:

  \arcsin(2x \sqrt{1 -  {x}^{2} } ) =  \\  =  \arcsin \big(2 \sin{y} \sqrt{1 -  \sin {}^{2}y  }   \big)

так как для

\forall{y} \in [0;\tfrac{\pi}{4}]\: \sin{y} \geqslant 0;  \:  \cos{y} \geqslant 0

то можем преобразоватт выражение в правой части следующим образом:

  \arcsin(2x \sqrt{1 -  {x}^{2} } ) =  \\  =  \arcsin \big(2 \sin{y} \sqrt{1 -  \sin {}^{2}y  }   \big) = \\=  \arcsin \big(2 \sin{y} \sqrt{ \cos {}^{2}y  }   \big) =  \\  =  \arcsin \big(2 \sin{y}  \:  \cos {y}   \big) = \\  =  \arcsin( \sin{2y}) =2y; \: 0 \leqslant y \leqslant  \frac{ \pi}{4}

В результате, как мы видим, и в правой и в левой части мы получили одно и то же выражение. Следовательно, тождество верно


mvolturi: можно один вопрос. КАК ДО ТАКОГО ДОДУМАТЬСЯ???
Vopoxov: Можно и вопрос, раз уже спросили:). А додуматься - несложно. Тут закономерность довольно четко прослеживается: явно видно основное тригонометрическое тождество точнее его следствие
Vopoxov: То есть эта штука: (sin х)^2 + (cos x)^2 = 1
Vopoxov: а отсюда видим, (соs х) = (cos x)^2 = 1
Vopoxov: cos x= КОРЕНЬ(1-(sin х)^2)
Vopoxov: отсюда и рождается идея о замене переменной на синус
Vopoxov: (строго говоря, там выражение д.б. с модулем, но в нашем случае он не был важен)
mvolturi: cпасибо !!!ъ
Вас заинтересует