• Предмет: Алгебра
  • Автор: tlifenss
  • Вопрос задан 8 лет назад

Помогите с решением пожалуйста даю 25 баллов!!! АЛГЕБРА

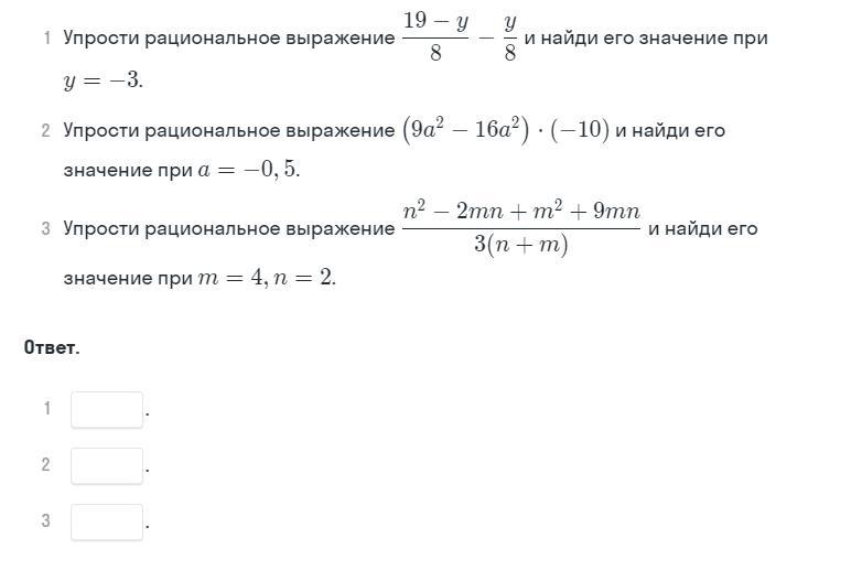
Приложения:

Ответы

Ответ дал: incognito2021
1

Ответ:1)3,125                     3 1/8  

2)17,5                       17  1/2

3)4  2/9

Объяснение:

Я сделал 2 варианта один десятичная дробь, а второй обыкновенная,

к 3 не смог сказать десятичную. "/" это дробная черта:)


incognito2021: если именно решение, то скажи
ilyal5352: какой именно ответ?
ilyal5352: 4 2/9?
incognito2021: к третьему да
Вас заинтересует