• Предмет: Алгебра
  • Автор: jsjdjssqiwu
  • Вопрос задан 8 лет назад

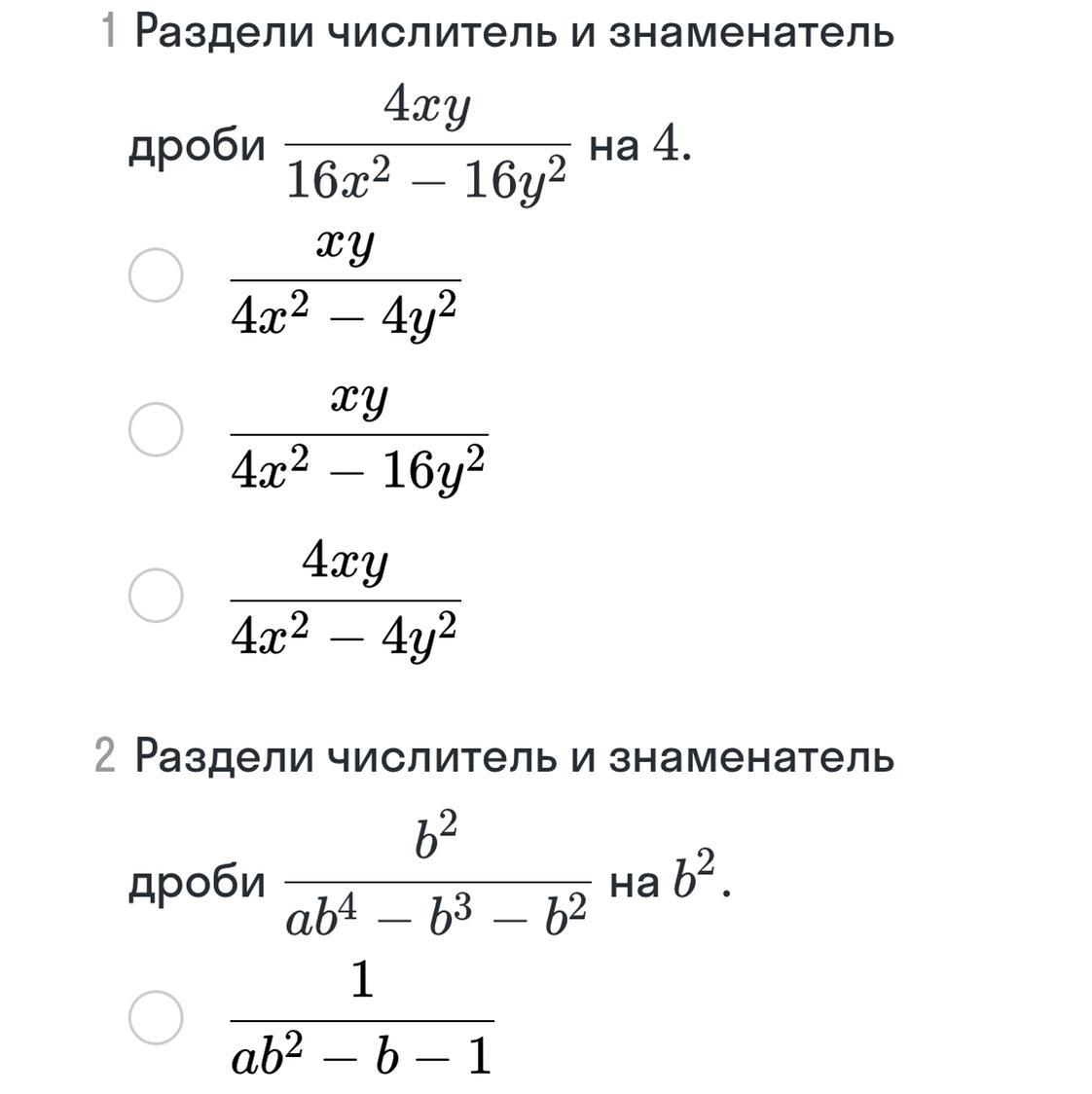
раздели числитель и знаменатель на дроби

Приложения:

Ответы

Ответ дал: elilian
0

Ответ:

xy/4x²-4y²

Объяснение:

просто и числитель и знаменатель делишь на 4

Вас заинтересует