• Предмет: Химия
  • Автор: lenatopal1
  • Вопрос задан 8 лет назад

Al2O3 - тип вещества и три химической связи.​

Ответы

Ответ дал: max1984200677
1

Ответ:

Объяснение:

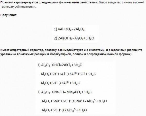
Оксид алюминия Al2O3 имеет атомную кристаллическую решётку и построен за счёт ионной химической связи.

Поэтому характеризуется следующими физическими свойствами: белое вещество с очень высокой температурой плавления.

Приложения:

lenatopal1: а можно сказать по обычному какой тип вещества.
max1984200677: амфотерный оксид, химически инертен
Вас заинтересует