• Предмет: Физика
  • Автор: serginamaria601
  • Вопрос задан 8 лет назад

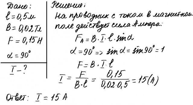
На прямий провідник завдовжки 0,5 м, розміщений перпендикулярно до ліній магнітної індукції поля, значення якої 5 мТл, діє сила 10 мН. Знайти силу струму в провіднику.

Ответы

Ответ дал: akaunta38
5

Ответ:

З тебе лайк ...............

Приложения:

serginamaria601: спасибо огромное
Вас заинтересует