• Предмет: Алгебра
  • Автор: lllypukBum
  • Вопрос задан 8 лет назад

Помогите пожалуйста! 17Б! Срочно пж!!!

Приложения:

lllypukBum: Простите за качество! Плохой ноут и редактор! Помогите срочно пж!!!

Ответы

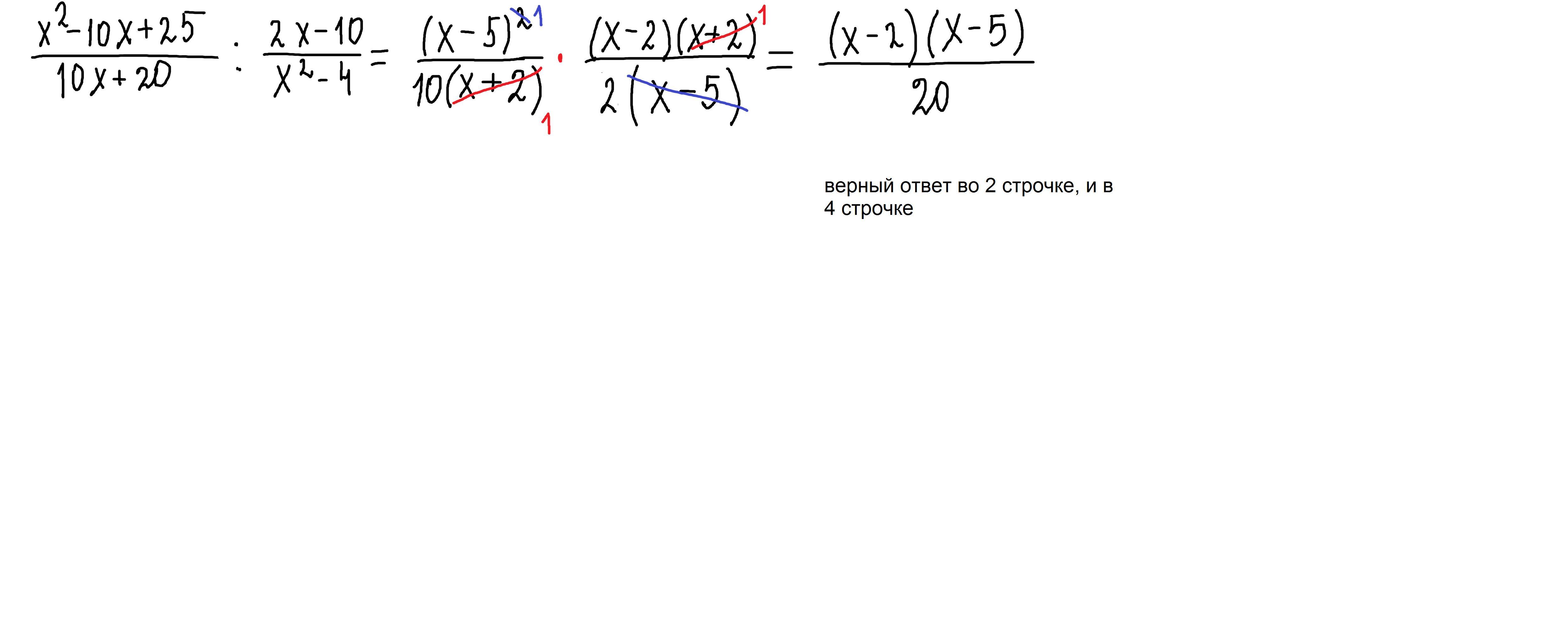
Ответ дал: parus77
1

Ответ:

верные ответы во 2 и4 строчках

Объяснение:

решение внизу

Приложения:
Вас заинтересует