• Предмет: Физика
  • Автор: roman16
  • Вопрос задан 11 лет назад

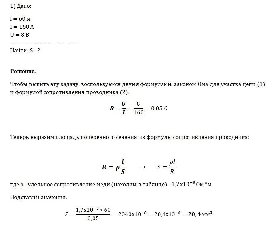
длина провода подводящего ток к потребителю равна 60м.какое сечение должен иметь медный провод если при силе протекающего по нему тока 160А потеря напряжение составляет 8В? Подробное решение пожалуйста

 

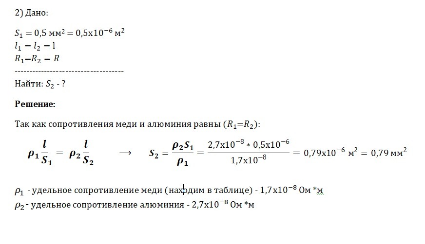
Медный проводник площадью поперечного сечения 0,5мм^2 заменили алюминиевым такой же длины и сопротивоения.Каким должно быть поперечное сечение алюминиевого проводоа?

Ответы

Ответ дал: livres
0
Решение во вложении:
Приложения:
Вас заинтересует