Помогите пожалуйста информатика 11 класс

Составьте блок схемы для алгоритмов:
 1) Составить блок схему алгоритма определения закипит или нет вода,если пользователь введет температуру.

 

 

 

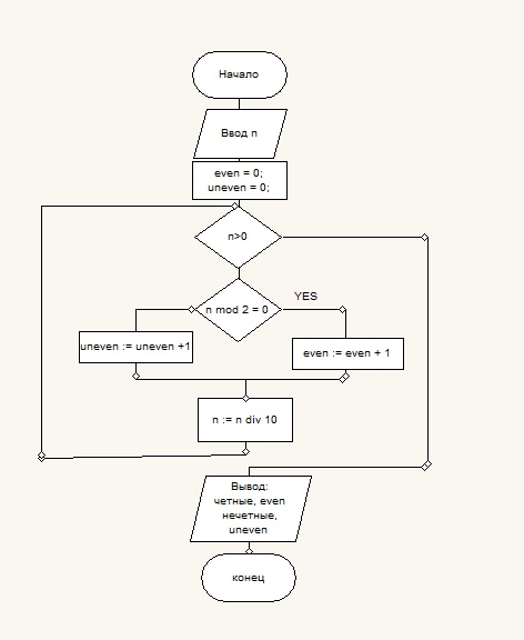
2)Подсчитать количество четных и нечетных цифр в числе.

 

 

3)Ввести число.Если количество его разрядов меньше пяти,то вывести его на экран,дописав нули перед числом  так,чтобы в итоге получилось пять знаков.Если количество разрядов больше пяти,то вывести только первые пять разрядов.Если число пятизначное,то вывести его как есть.

 

 

 

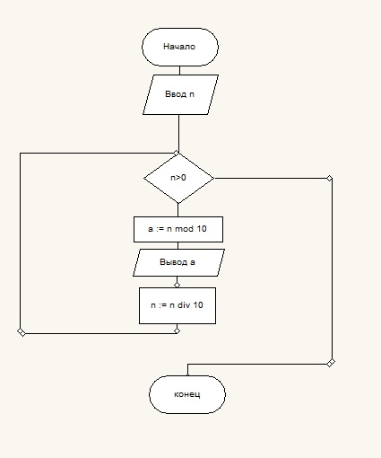
4) Определить из каких цифр состоит число

 

 

 

 

 

 

 

Ответы

Ответ дал: Куранов
0
Кривовато немного) Но вроде бы так. Возможны более эффективные алгоритмы, которых я пока не вижу. Насчет первой сомневаюсь: то ли имелось в виду?
Приложения:
Ответ дал: Куранов
0
В принципе да, так. Сначала считаем количество разрядов в числе. Потом смотрим, на сколько оно отличается от 5. Если разрядов больше 5, отсекаем ненужные и выводим число. Иначе выводим нужное количество нулей и само число. Мне не нравится алгоритм, можно бы что-нибудь поизящнее. Но работать должен. Может, ты придумаешь?
Ответ дал: Hidashko
0
Вот мой вариант первых двух
Приложения:
Вас заинтересует