• Предмет: Алгебра
  • Автор: trippieblack228
  • Вопрос задан 8 лет назад

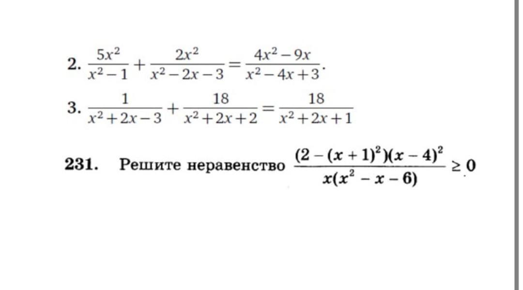
СРОЧНО!! решите неравенство и уравнения (нужно полное решение если что, а не один ответ)​

Приложения:

Ответы

Ответ дал: mussayevaaktoty
0

Объяснение:

2)

 \frac{5 {x}^{2} }{(x - 1)(x + 1)}  +  \frac{2 {x}^{2} }{(x - 3)(x + 1)}  =  \frac{4 {x}^{2} - 9x }{(x - 3)(x - 1)}  \\ 5 {x}^{2} (x - 3) + 2 {x}^{2} (x - 1) = (4 {x}^{2}  - 9x)(x + 1) \\ 5 {x}^{3}  - 15 {x}^{2}  + 2 {x}^{3}  - 2 {x}^{2}  - 4 {x}^{3}  + 5 {x}^{2}  + 9x = 0 \\ 3 {x}^{3}  - 12 {x}^{2}  + 9x = 0 \\ 3x( {x}^{2}  - 4x + 9) = 0 \\ x1 = 0

Вас заинтересует