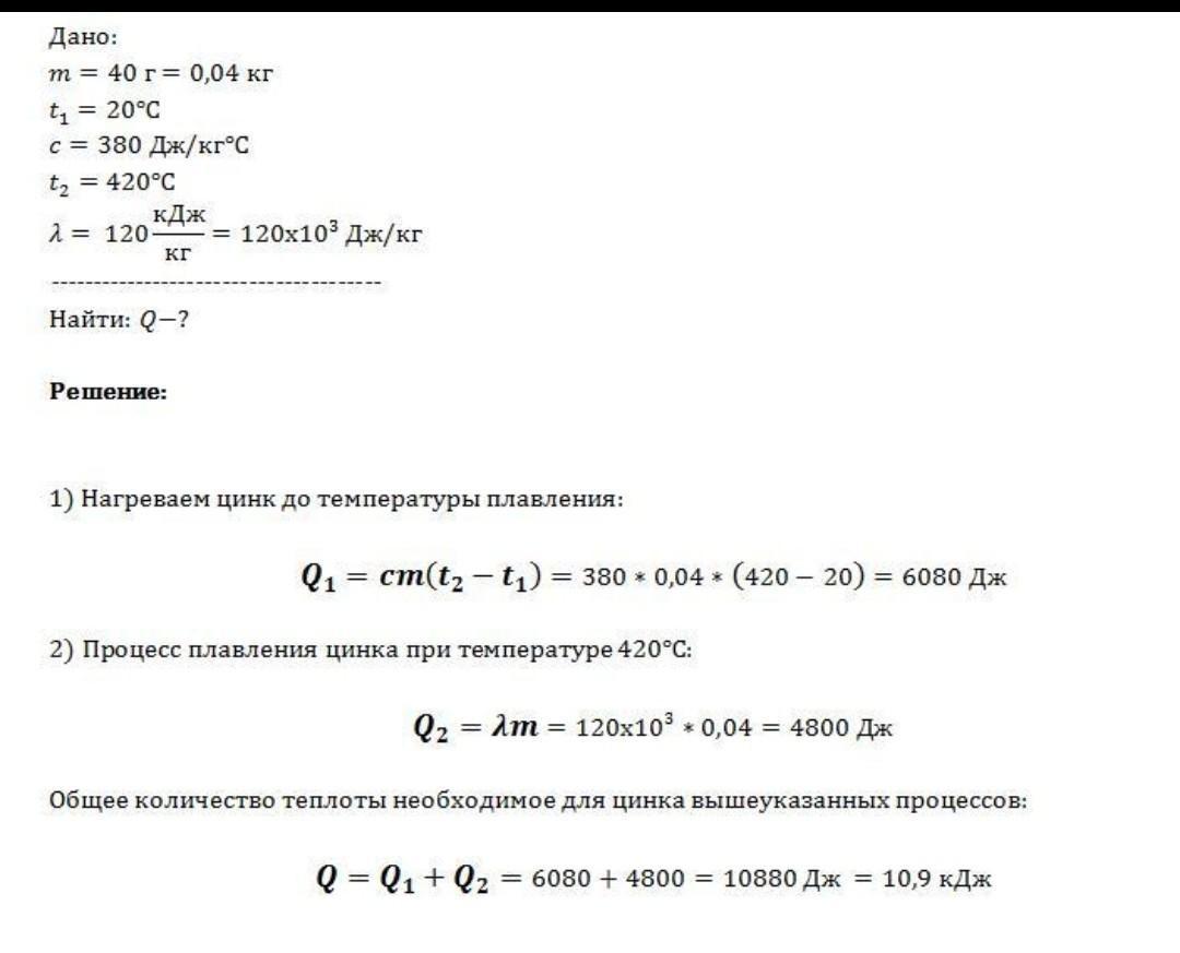
Сколько энергии приобретет при плавлении брусок из цинка массой 300 г, взятый при температуре 10°С
Ответы
Ответ дал:
3
Ответ:
для новичков проверка)
Приложения:

Вас заинтересует
2 года назад
2 года назад
3 года назад
8 лет назад
8 лет назад
9 лет назад
9 лет назад