• Предмет: Алгебра
  • Автор: vulfcanseeyouu
  • Вопрос задан 8 лет назад

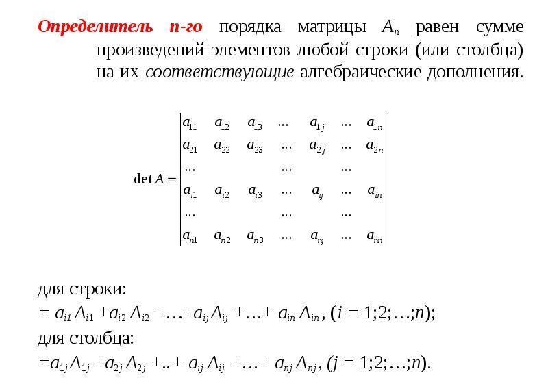
Решите пожалуйста пример по теореме "определитель матрицы n-ого порядка"
2 -1 1 0
0 1 2 -1
3 -1 2 3
3 1 4 1

Ответы

Ответ дал: usupovanelli375
0

Объяснение:

Должно быть правильно, моя сестра знает эту тему и мне помогла и было 5

Приложения:

vulfcanseeyouu: мне нужно решение моей матрицы а не определение как решать
Вас заинтересует