• Предмет: Физика
  • Автор: evgeha007
  • Вопрос задан 11 лет назад

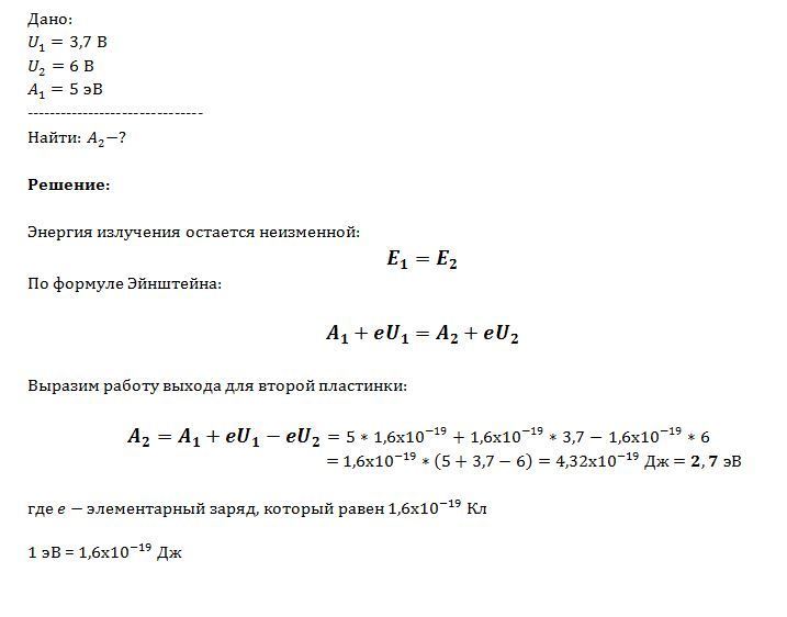
При облучении ультрафиолетовыми лучами пластинки из никеля запирающее напряжение оказалось равным 3,7В. При замене из никеля пластинкой из другого металла напряжение потребовалось увеличить до 6 В. Определите работу выхода электрона с порехности этой пластинки. Работа выхода электронов их никеля равна 5эВ.

Ответы

Ответ дал: livres
0

Решение во вложении:

Приложения:
Вас заинтересует