• Предмет: Алгебра
  • Автор: iindi123
  • Вопрос задан 8 лет назад

Помогите срочно!!! Даю 35 баллов

Приложения:

Ответы

Ответ дал: nikitabogoslov7
1

Ответ:

Смотрите фотографию

Приложения:
Ответ дал: TheLuny
0

Ответ:

1

Объяснение:

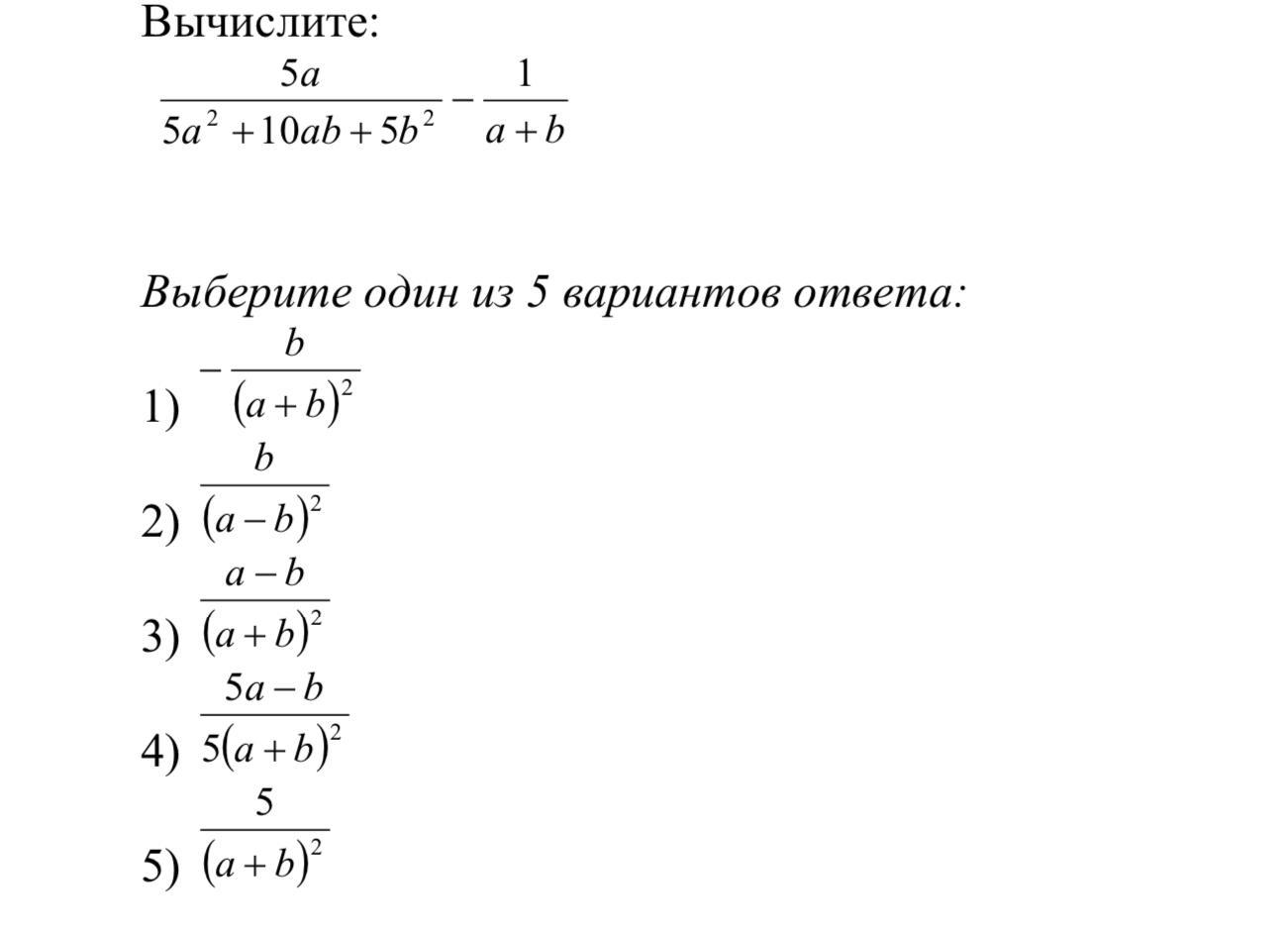
\frac{5a }{5a^{2} +10ab+5b^{2} } - \frac{1}{a+b}  = \frac{5a }{5(a^{2} +2ab+b^{2}) } - \frac{1}{a+b} = \frac{a }{(a+b)^{2} } - \frac{1}{a+b} = \frac{a }{(a+b)^{2} } - \frac{a+b}{(a+b)^{2}} = \frac{a-a-b}{(a+b)^{2}}=-\frac{b}{(a+b)^{2}}

Вас заинтересует