• Предмет: Алгебра
  • Автор: bassna27032005
  • Вопрос задан 8 лет назад

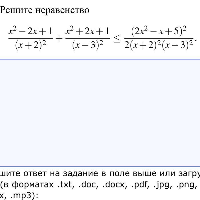
Помогите пожалуйста решить, мне нужно подробное решение с графиком (не из интернета и не из фотомав)

Приложения:

Ответы

Ответ дал: bb573878
2

Ответ:

x=1/7

Объяснение:

````````````````````````````````````````````````````````````````

Приложения:

bassna27032005: Я вам очень благодарна
Вас заинтересует