• Предмет: Математика
  • Автор: DraculauraSweet1600
  • Вопрос задан 7 лет назад

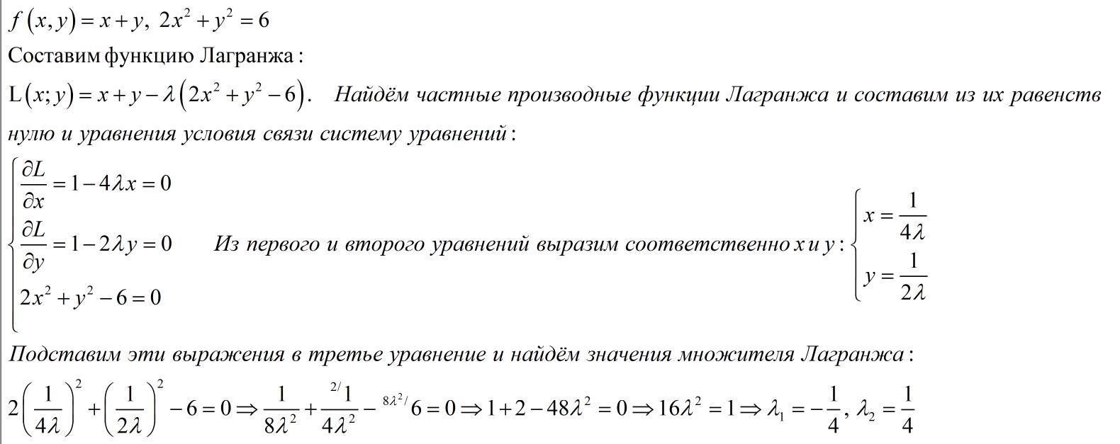
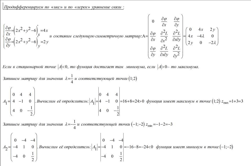
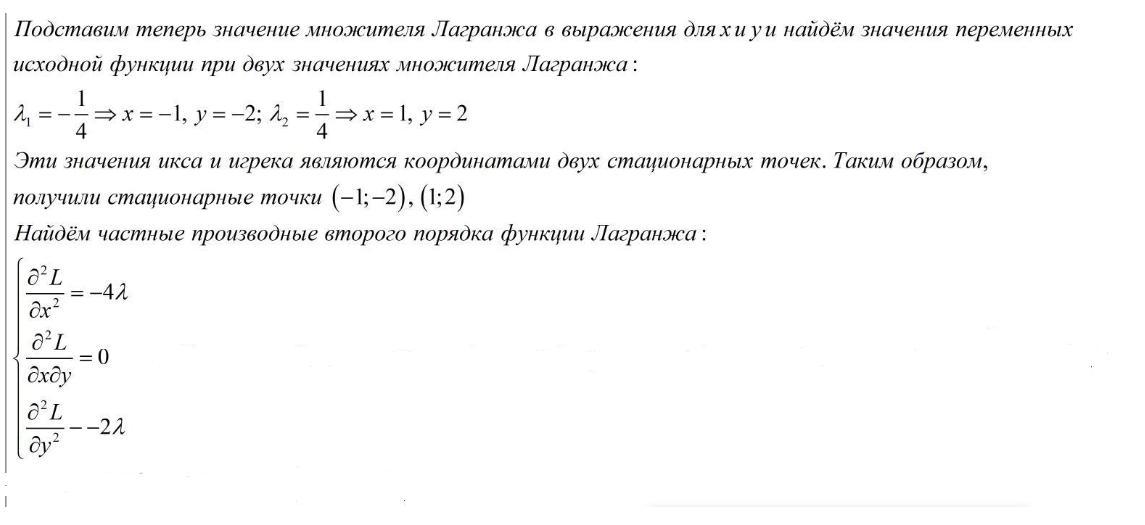
Помогите пожалуйста, задание по математике по теореме Лагранжа с матрицей! Задача: Исследовать на условный экстремум функцию f при данных условиях связи f(x,y)=x+y, 2x^2+y^2=6

Ответы

Ответ дал: palilov243659
1

Ответ:

Пошаговое объяснение:

//////////////////////////////////////////////

Приложения:

DraculauraSweet1600: А можно решение с матрицей? Нужно именно с матрицей
DraculauraSweet1600: Спасибо большое!
Вас заинтересует