• Предмет: Математика
  • Автор: polina5022011
  • Вопрос задан 8 лет назад

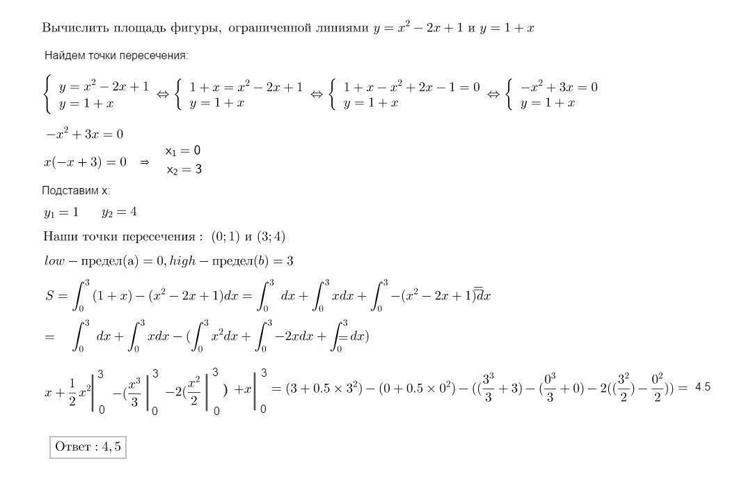
Вычислить площадь плоской фигуры,ограниченной линиями y=x²-2x+1 у=1

Ответы

Ответ дал: dimult7
0

Пошаговое объяснение:

короче вот пиши, удачи надеюсь правильно

Приложения:
Вас заинтересует