• Предмет: Алгебра
  • Автор: polina8094
  • Вопрос задан 8 лет назад

Пожалуйста очень срочно прошу))​

Приложения:

Аноним: за что

Ответы

Ответ дал: table123
1

Ответ:

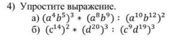
Объяснение:  ( ^ -знак степени,  a^3 - а в 3-й степени)

a)  =a^12*b^15*a^8*b^9 : a^20b^24=a^20*b^24 : a^20*b^24  =1

b)  =c^28*d^60 :  c^27*d^57 =cd^3


polina8094: не очень понятно
polina8094: спасибо огромное
Вас заинтересует