Срочно, мне до завтра нужно!!! 50 баллов!!!Пожалуйста, помогите по информатике. Нужно разработать алгоритм вычисления значений функций при изменении значений аргумента от начального значения до конечного с некоторым шагом соответственно вариантам, приведенным в таблице 2.5. 2 номер варианта, помогите пожалуйста, умоляюююю​

Приложения:

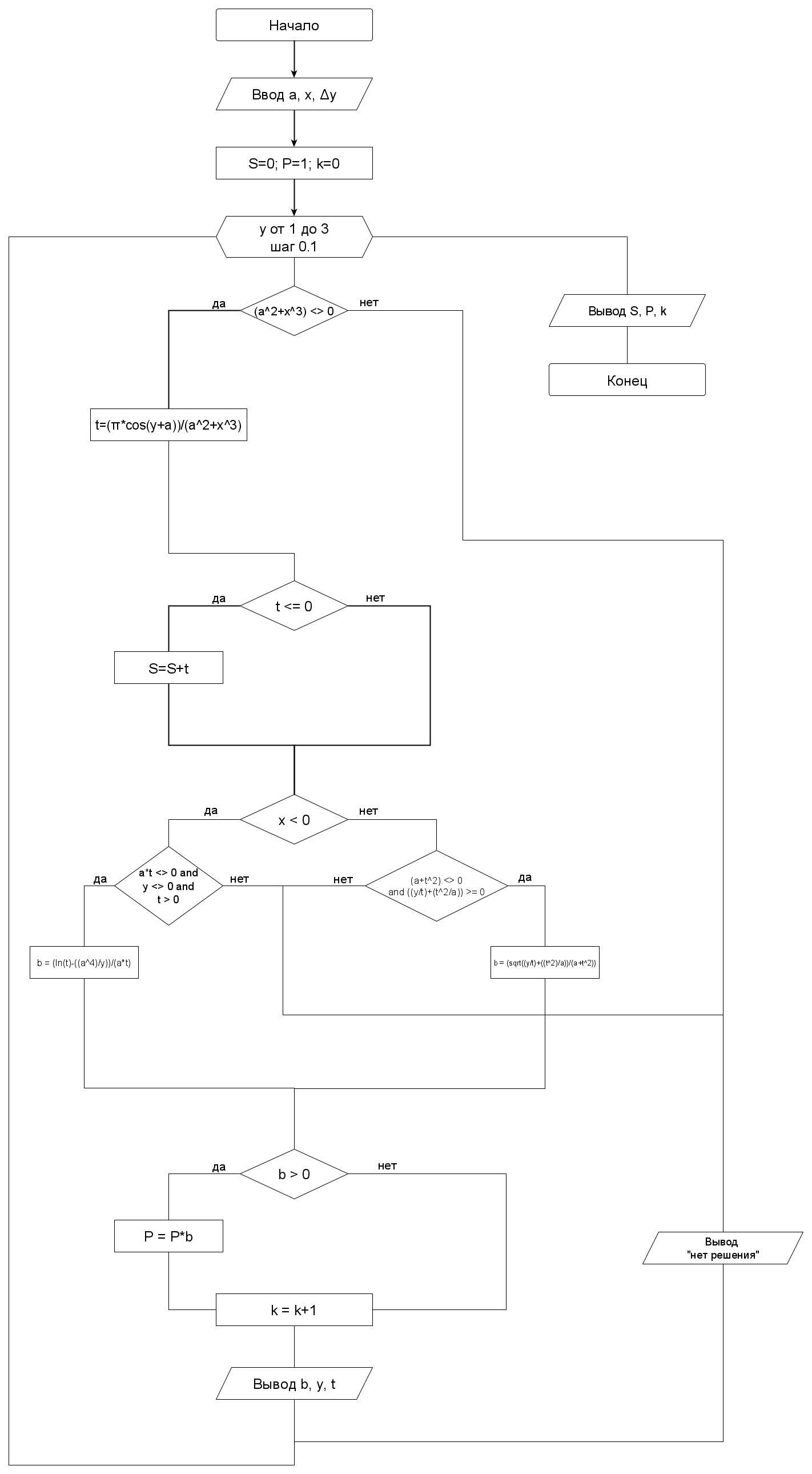
korsa351: подскажи только что означает большая буква П, в выводе где P=b, перед и
korsa351: перед b*
korsa351: там выше суммирование, я логически предполагаю что надо произведение в переменную записывать
dimazhaurov: Я его начинал делать, она сказала, что начало верное
dimazhaurov: тоесть я написал начало, потом идёт ввод: y начальное, y конечное, ∆y, a
dimazhaurov: потом после этого Y=y начальному, St=0, Pb=1, K=0
dimazhaurov: Там где P=Пb, П - это произведение, т.е. P = произведению b
korsa351: да, я понял
dimazhaurov: Ну что там?
korsa351: сейчас прикреплю

Ответы

Ответ дал: korsa351
1

В прикреплённом изображении

Приложения:

dimazhaurov: А почему мы в конце выводим S, P, K?
dimazhaurov: И можешь как-нибудь покрупнее сделать сам рисунок, а то там где большая дробь в системах плохо видно
dimazhaurov: В остальном вопросов нет, спасибо тебе большое❤️ Настоящий программист, и даже мне подробно объяснил что идёт зачем. Очень тебе благодарен, правда, так выручил)
korsa351: Его только приближать и рассматривать
korsa351: Если смотреть всю блок схему там в любом случае мелко будет
korsa351: Приближая, все понятно
korsa351: Его можно в отдельном окне открыть
korsa351: А смысл считать s p k просто так не выводя их
dimazhaurov: Всё, спасибо тебе ещё раз, если не ты мне б хана была с этим заданием. 3 ночи сейчас, иду спать
Kokuhibo: здравствуйте можете ли вы мне помочь с информатикой
Вас заинтересует