Помогите решить: перевод на русский
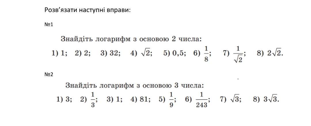
1)найди логарифм с основой 2 числа
2)найди логарифм с основой 3 числа
Приложения:

Ответы
Ответ дал:
0
Ответ:
Все ответы даны согласно последовательности в задании, основание не пишу с целях экономии времени
Пошаговое объяснение:
1) log с основой 2
log1 = 0
log2 = 1
log32 = 5
log = 1/2
log(1/8) = -3
log(1/) = -1/2
log2 = 3/2
2) log с основой 3
log3 = 1
log1/3 = -1
log1 = 0
log81 = 4
log1/9 = -2
log1/243 = -5
log = 1/2
log3 = 3/2
Вас заинтересует
2 года назад
2 года назад
3 года назад
8 лет назад