• Предмет: Алгебра
  • Автор: lmurel
  • Вопрос задан 8 лет назад

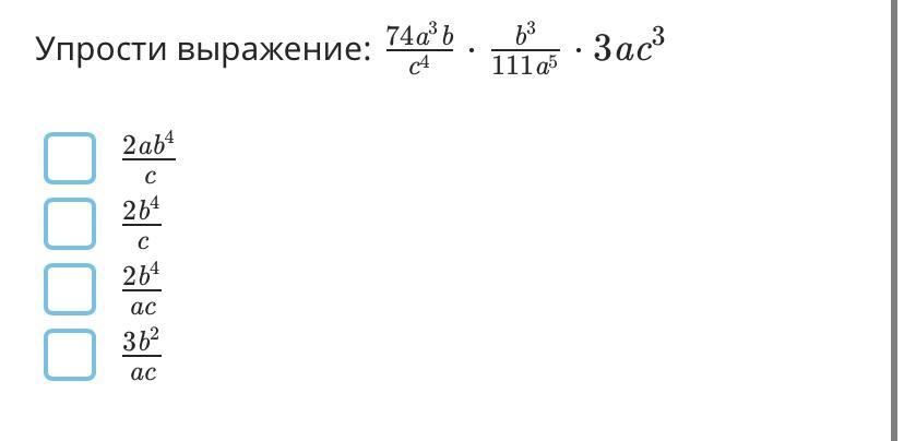
упрости выражение учи ру
74a3b/c4*b3/111a5*3ac
(варианты ответов на скриншоте)

Приложения:

Ответы

Ответ дал: vovapamp5
0

Ответ:

3 вариант верный 2b*4/ac

Объяснение:

Вас заинтересует