На діагоналі BD квадрата ABCD вибрані точкиE та F таким чином, що пряма AE перетинає сторону BC у точці M , а пряма AF перетинає сторону CD у точці N . Відомо, що CM = CN , BE = 3см та EF = 4см. Знайдіть довжину діагоналі BD .
Ответы
Ответ дал:
1
Відповідь:
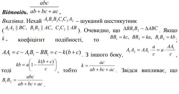
ответ на фото
Покрокове пояснення:
Приложения:

Вас заинтересует
2 года назад
3 года назад
3 года назад
8 лет назад
8 лет назад
9 лет назад