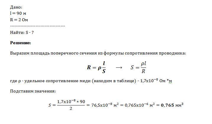
Сопротивление медной проволоки длиной 90м. равно 2 Ом.Определите площадь поперечного сечения проволоки .
Ответы
Ответ дал:
0
Решение во вложении:
Приложения:

Вас заинтересует
8 лет назад
8 лет назад
10 лет назад
10 лет назад
10 лет назад
10 лет назад