• Предмет: Алгебра
  • Автор: Nurzhan94
  • Вопрос задан 8 лет назад

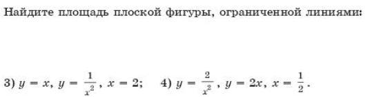
Найти площадь фигуры, ограниченной линиями

Приложения:

Simba2017: привет
Simba2017: графики строили?
Simba2017: у вас вообще то фигуры ограничены не со всех сторон... а в 4)вообще непонятна фигура
Simba2017: снизу же они не ограничены выходит
Simba2017: поняла....
Nurzhan94: Здравствуйте
Nurzhan94: Спасибо

Ответы

Ответ дал: Simba2017
1

3)S=∫(x-1/x^2)dx=∫xdx-∫dx/x^2=

пределы интегрирования по х от 1 до 2

=x^2/2+1/x=2+1/2-1/2-1=1

4)S=∫(2/x^2-2x)dx=∫2dx/x^2-∫2xdx=-2/x-x^2=

подстановка по х от 0.5 до 1

=-2-1-(-4-1/4)=-3+4 1/4=1 1/4

Приложения:

chelovekrubik: Помогите пожалуйста! https://znanija.com/task/46282894
Вас заинтересует