СРОЧНО
Увести два цілих числа a та b. Знайти залишок від ділення a та b. Визначити належність залишку інтервалу [0...4]. построить блок-схему c++

Ответы

Ответ дал: NqVixer
1

Ответ:

#include <iostream>

using namespace std;

int main()

{

   setlocale(0, "");

   int a{}, b{};

   cout << "a = ";

   cin >> a;

   cout << "b = ";

   cin >> b;

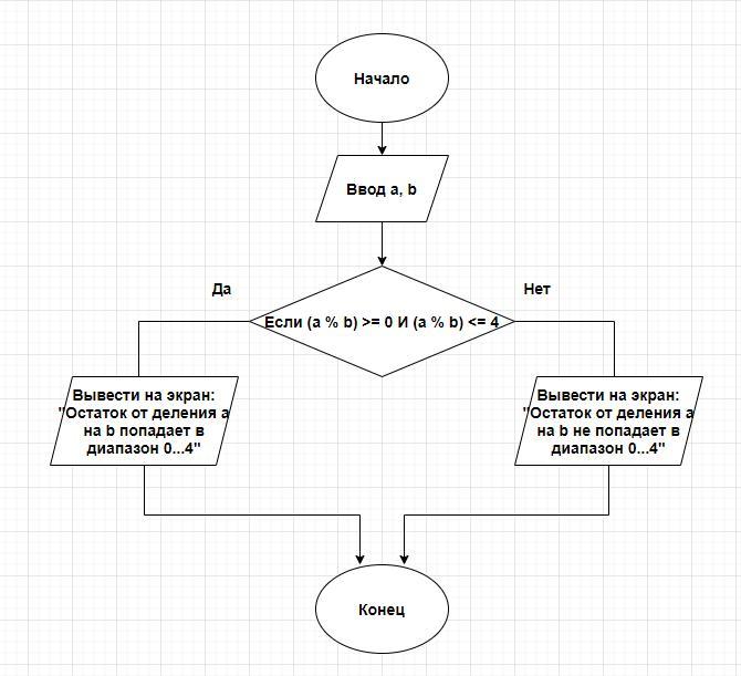
   if (a % b >= 0 && a % b <= 4) cout << "Остаток от деления " << a << " на " << b << " (" << a % b << ") попадает в диапазон 0...4";

   else cout << "Остаток от деления " << a << " на " << b << " (" << a % b << ") не попадает в диапазон 0...4";

   return 0;

}

Приложения:
Вас заинтересует