Ответы
Ответ дал:
1
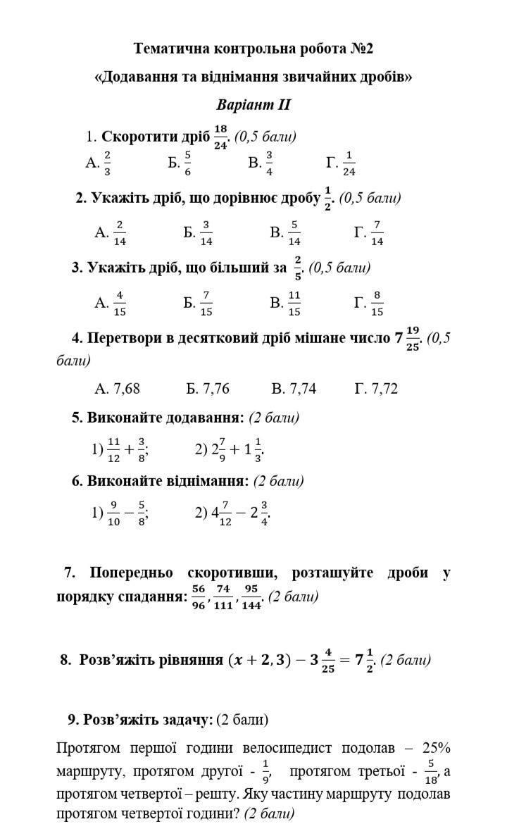
Дивися. Для того, щоб перетворити звичайний дріб у десятковий, потрібно його чисельник поділити на знаменник.
В цьому випадку нам спочатку треба перевести мішаний дріб у звичайний. Тобто 7•25+19/25.
У нас виходить 194/25. Тоді 194 ділимо на 25 та отримаємо 7,76(Б).
В цьому випадку нам спочатку треба перевести мішаний дріб у звичайний. Тобто 7•25+19/25.
У нас виходить 194/25. Тоді 194 ділимо на 25 та отримаємо 7,76(Б).
Вас заинтересует
3 года назад
9 лет назад
9 лет назад
10 лет назад