• Предмет: Геометрия
  • Автор: pablo69
  • Вопрос задан 7 лет назад

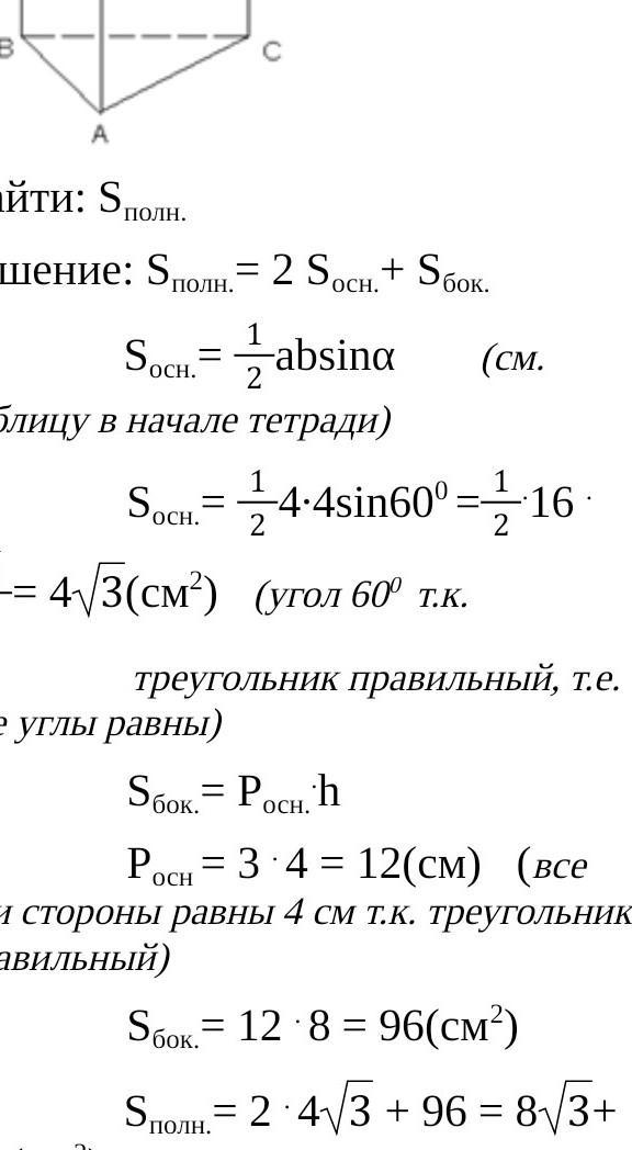
1. Боковое ребро правильной треугольной призмы равно 10 см.  Сторона основания призмы равна 8 см. Найти площадь полной поверхности призмы.
ЗДЕЛАЙТЕ ПОЖАЛУЙСТА ПО ОБРАЗЦУ!!! ​

Приложения:

Ответы

Ответ дал: Аноним
0

Ответ:

320+32√3см²

Объяснение:

а=8см

h=10см

_____

Sосн=а²√3/4=8²√3/4=16√3см².

Росн=4а=4*8=32см

Sбок=Росн*h=32*10=320см²

Sпол=Sбок+2*Sосн=320+2*16√3=

=320+32√3см²

Вас заинтересует