Ответы
                                            Ответ дал: 
                                                                                    
                                        
                                            
                                                
                                                
                                                
                                                    1
                                                
                                            
                                        
                                    
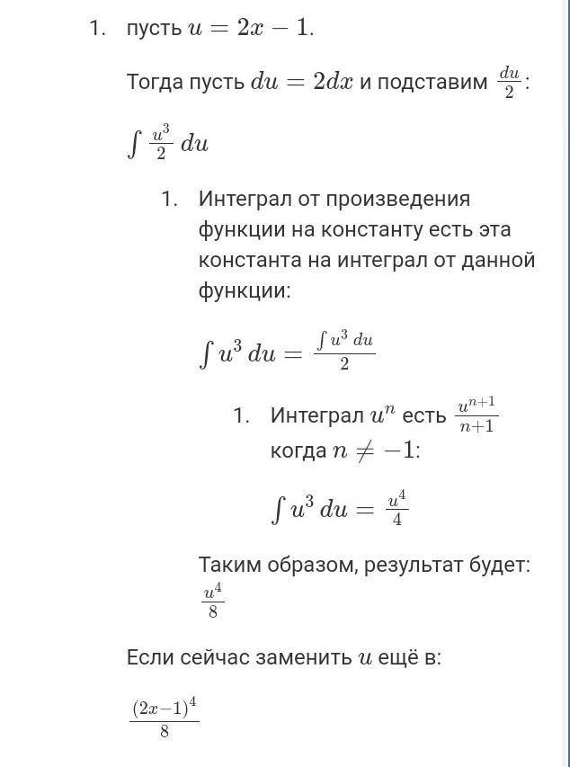
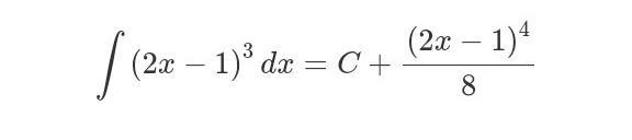
Ну как-то так). Надеюсь помог, чем смог.Там первая картинка объяснение, а вторая ответ
Приложения:
                     
                             
                            
                    Аноним:
                    верно!
                
            Вас заинтересует
                
                        2 года назад
                    
                
                        3 года назад
                    
                
                        8 лет назад
                    
                
                        8 лет назад
                    
                
                        9 лет назад
                    
                
                        9 лет назад