• Предмет: Физика
  • Автор: djlexx36djlexx36
  • Вопрос задан 7 лет назад

95 Баллов! Всем привет, нужна помощь по прикладной механике! Задание прикреплено.

Приложения:

Ответы

Ответ дал: DedStar
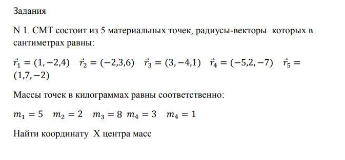
1

Ответ:

Объяснение:

Дано:

x₁ = 1 см = 0,01 м

m₁ = 5 кг

x₂ = - 2 см = - 0,02 м

m₂ = 2 кг

x₃ = 3 см = 0,03 м

m₃ = 8 кг

x₄ = - 5 см = - 0,05 м

m₄ = 3 кг

x₅ = 1 см = 0,01 м

m₅ = 1 кг

___________

Xc - ?

Сумма масс системы материальных точек:

M = ∑ mi = m₁ + m₂ + m₃ + m₄ + m₅ =

= 5 + 2 + 8 + 3 + 1 = 19 кг

Координата Xc:

Xc = (1/M)·∑ (mi · xi)

Xc = (1/19)· (5·0,01 - 2·0,02 + 8·0,03 - 3·0,05 + 1·1) =

= - 0,25 / 19 ≈ - 1,3·10⁻³ м    или  

Xc = - 1,3 см


djlexx36djlexx36: Вопрос, а почему не используется значение справа, которое в скобках?
DedStar: Просто: нам нужно найти координату X центра масс. Если бы мы считали координату по Y - брали бы вторые цифры. Если бы искали координату на Z - то третью цифру.
djlexx36djlexx36: О, спасибо, теперь все понятно!
Вас заинтересует