• Предмет: Алгебра
  • Автор: vika4567892
  • Вопрос задан 8 лет назад

Пожалуйста помогите

Приложения:

Ответы

Ответ дал: irinaavon2000
0
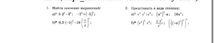
Ответ на решения заданий номер 1,2
Приложения:
Вас заинтересует